本文借助CI230X芯片SDK 的代码来学习如何实现 CI1303 播放外部音频功能。
CI1303+Wi-Fi Combo=CI230X
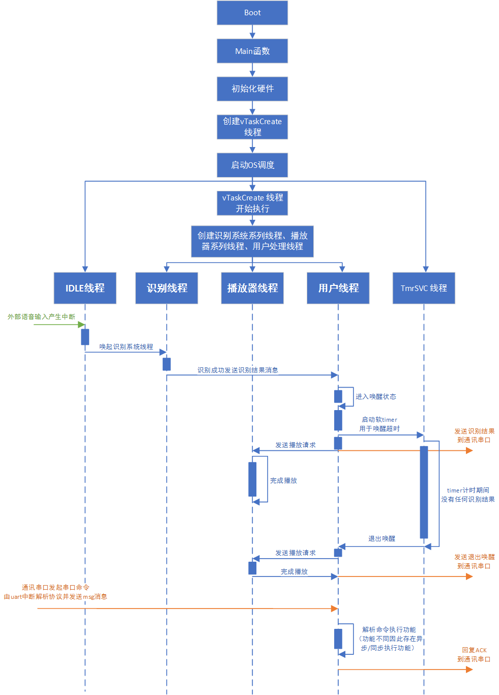
概述

通过阅读 CI230X 芯片 SDK 代码不难看出 CI230X 芯片 AIoT 方案的架构,SDK 的默认设置:
- UART0 输出系统日志
- UART1 连接 Wi-Fi 模块, 实现在线 ASR ,OTA,下发远程指令和传输音频数据
- UART2 连接设备主控芯片,进行指令交互
在潦草小狗的设计方案中,我们采用 CI1303 + ESP32-S3 的组合,通过 UART1 进行连接,在这个方案中 ESP32-S3 既是设备主控芯片也是 Wi-Fi 模块,因此我们需要将 CI230X SDK 中的 network_recv_data_task与deal_userdef_msg 结合起来。
传输协议
CI230X系列芯片-语音端和WIFI端串口传输协议
1. 概述
为了降低语音端和WIFI端的耦合性,增加芯片运行稳定性,CI230X系列芯片内部运行了2套独立的freeRTOS系统;语音端和WIFI端通过串口进行通信,通信速率可根据需求设置为9600bits/s~2Mbits/s;CI2306芯片使用离在线方案,传输音频数据到云端时,串口通信速率至少设置为921600bits/s。
下面将详细介绍语音端和WIFI端通信的数据结构、通信协议、以及通信指令;如果用户使用第三方WIFI芯片配合启英泰伦CI130系列语音芯片使用,该协议同样适用。
2. 传输交互数据-数据结构
typedef struct
{
unsigned int magic; /* Start data frame. Let's define as 0x5a5aa5a5; */
unsigned short checksum; /* checksum */
unsigned short type; /* Define command type. */
unsigned short len; /* Define data stream len. */
unsigned short version; /*版本信息*/
unsigned int fill_data; /*填充数据*/
}cias_standard_head_t;
3. 传输交互数据-数据字段解析
| 名称 | 字节长度 | 含义 |
|---|---|---|
| magic | 4 | 默认协议头,unsigned int 类型,默认“5a5aa5a5” |
| checksum | 2 | 校验和, unsigned short 类型,默认“0000” |
| type | 2 | 当前消息的类型,unsigned short 类型 |
| len | 2 | 当前消息中的数据长度(不加结构体本身长度,仅表示数据长度) |
| version | 2 | version”版本信息,默认“00” |
| fill_data | 4 | 填充数据,默认“0x12345678” 代表的含义如下 所示 |
若有其他数据将直接跟在该结构体的后面,eg memcpy(output + sizeof(cias_data_standard_head_t), (uint8*)input, len);(注意,用户要自己管理 output 的内存) |
#define INVAILD_SPEAK (0x12345666)
#define RECV_TTS_PLAY (0x12345677)
#define RECV_MP3_PLAY (0x12345688)
#define RECV_M4A_PLAY (0x123456aa)
#define IDLE_STATUS_RECV_M4A_PLAY (0x123456ab)
#define RECV_WAV_PLAY (0x123456bb)
#define DEF_FILL (0x12345678)
#define WAKEUP_FILL_DATA (0x12345678)
#define NO_WAKEUP_FILL_DATA (0x0)
4. 示例:语音端传输一包PCM数据到WIFI端流程
- 应用层发送
voice_data_packet_and_send(SEND_PCM_MIDDLE, dst_addr, encode_t); - 底层打包
broadlink_frame_create(packet_type, voice_data, packet_len,(broad_link_buf + buff_count * 1024),1024,0x12345678,0); - 添加到发送队列
send_msg_to_network_task(&send_msg,NULL) - 串口发送
network_send((int8_t *)data->payload,data->length)
语音端和 WIFI 端串口交互指令
语音端和 wifi 端串口通信指令从 0x0101~0x0fff 为系统内部使用,用户如果需要添加指令,请添加该范围以外的值,否则会出现冲突,导致通信异常。
- 语音端指令定义源文件
SDK/projects/cias_aiot_audio/cias_msg_handle/cias_network_msg_protocol.h - wifi 端指令定义源文件: SDK/project/ci230x-wifi-sdk-combo/app/cias_aiot_wifi/cias_msg_handle/cias_slave_message_handle.h
| 指令类型 | 指令值 | 指令说明 |
|---|---|---|
| 语音识别指令 | 0x0101 | 本地语音识别通知 |
| 0x0102 | 唤醒 | |
| 0x0103 | 云端 VAD END | |
| 0x0104 | 跳过无效语音 | |
| 0x0105 | PCM 数据中间包 | |
| 0x0106 | PCM 数据结束包 | |
| 0x0107 | PCM 数据空闲 | |
| 0x0108~0x01ff | 预留 | |
| 网络播放指令 | 0x0201 | 开始播放 |
| 0x0202 | 暂停播放 | |
| 0x0203 | 恢复播放 | |
| 0x0204 | 停止播放 | |
| 0x0205 | 重新播放 | |
| 0x0206 | 播放下一首 | |
| 0x0207 | 播放本地 TTS | |
| 0x0208 | 播放结束 | |
| 0x0209 | 重新获取播放链接 | |
| 0x020a | 获取后续播放数据 | |
| 0x020b | 接收播放数据 | |
| 0x020c | 播放数据接收完 | |
| 0x020d | 播放 tts 结束 | |
| 0x020e | 播放空指令 | |
| 0x020f~0x02ff | 预留 | |
| IOT 自定义协议 | 0x0301 | 云端 IOT 指令 |
| 0x0302 | 云端音量 | |
| 0x0303 | 本地音量 | |
| 0x0304 | 增大音量 | |
| 0x0305 | 减小音量 | |
| 0x0306 | 最大音量 | |
| 0x0307 | 最小音量 | |
| 0x0308~0x03ff | 预留 | |
| 网络配置指令 | 0x0401 | 进入配网模式 |
| 0x0402 | 正在配网 | |
| 0x0403 | 退出配网模式 | |
| 0x0404 | 初始密码状态 | |
| 0x0405 | 网络断开 | |
| 0x0406 | 网络连接成功 | |
| 0x0407 | 已获取鉴权文件 | |
| 0x0408 | 需要配置鉴权文件 | |
| 0x0409 | 云端已连接 | |
| 0x040a | 云端已断开 | |
| 0x040a~0x04ff | 预留 | |
| OTA 相关指令 | 0x0501 | 开始 ota |
| 0x0502 | ota 数据 | |
| 0x0503 | ota 升级成功 | |
| 0x0504 | 生产测试 | |
| 0x0505 | 生产测试成功 | |
| 0x0506 | 生产测试失败 | |
| 0x0507 | 自测试 | |
| 0x0508 | 红外数据发送 | |
| 0x0509 | 红外码库下载中 | |
| 0x050a | 红外码库下载完成 | |
| 0x050b | 红外下载码库开始 | |
| 0x050c~0x05ff | 预留 | |
| 0x0601~0x0fff | 预留 |
追更,没有新的更新了吗